1) Os algoritmos também podem ser úteis para instruir pessoas na execução de tarefas como montagem de móveis e operação de máquinas. Identifique uma situação onde o uso de algoritmos faz-se necessário e construa a solução correspondente.


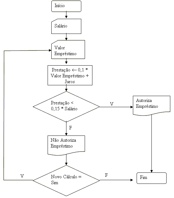
Algoritmo que analisa a possibilidade de empréstimo bancário a partir do salário do cliente.
Algoritmo AnalisaEmprestimo;
constantes Juros = 0.02;
variáveis Salário, Empréstimo, Prestação: real; Autorização: lógica;
início
leia (salário);
autorização <- verdadeirro;
enquanto autorização = verdadeiro faça
inicio
leia(empréstimo);
prestação <- (0.10 + juros) * emprestimo;
se prestação < 0.15 * salário então
início
escreva (“Empréstimo Autorizado”);
autorização <- falso;
fim
senão
inicio
leia (autorização);
se autorização = falso então
escreva (“empréstimo não autorizado”);
fim
fim {enquanto}
fim {algoritmo}
1 – Elabore um algoritmo usando descrição narrativa, fluxograma e pseudocódigo para orientar uma pessoa a trocar o pneu de um carro.
2 – Ajuste o fluxograma dado abaixo de forma que sejam identificados os alunos reprovados por falta – aqueles que apresentam freqüência inferior a 60.

3 – Ajuste o algoritmo dado abaixo de forma que sejam identificados os alunos reprovados por falta – os que apresentam freqüência inferior a 60.
algoritmo Media;
variáveis N1, N2, Media : real
início
leia N1, N2;
Media <- (N1 + N2) / 2;
se Media > 7 então
escreva "Aprovado"
senão
escreva "Reprovado"
fim