Árvores Balanceadas AVL
Definição: Uma árvore é considerada AVL quando a altura de suas subárvores direita e esquerda diferem no máximo 1 unidade, isto é, a árvore permanece sempre balanceada. AVL vem da abreviatura dos nomes de seus criadores G.M. Adelson-Velskii e E.M. Landis, em 1962.
type
TDirecao = (NoEsquerdo, NoDireito);
PNo = ^No;
No = record
Dado : Tipo_do_Dado;
Links : array[NoEsquerdo..NoDireito]
of PNo;
Balanco : -1..1;
end;
ArvoreAVL = PNo;
Exemplo: Observe os balanços de cada nó da árvore AVL abaixo

Exemplo: Efetuando uma inserção em uma árvore AVL

Após a inserção de B no exemplo acima, a árvore passou a ficar desbalanceada. Para corrigir tal situação, aplicamos rotações para tornar a árvore balanceada novamente.
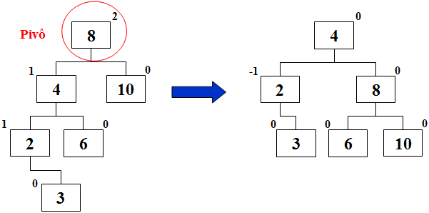
Rotação Simples para Direita: Quando pivô e filho esquerdo têm mais elementos no lado esquerdo.

Após a inserção do valor 3, a árvore AVL ficou desbalanceada. O pivô (nó que contém 8) tem balanço 2 e seu filho esquerdo (nó que contém 4) tem balanço 1. Ao aplicar a rotação simples para direita, a árvore volta a ficar balanceada.
Rotação Simples para Esquerda: Quando pivô e filho direito têm mais elementos no lado direito.

Após a inserção do valor 13, a árvore AVL ficou desbalanceada. O pivô (nó que contém 10) tem balanço -2 e seu filho esquerdo (nó que contém 12) tem balanço -1. Ao aplicar a rotação simples para esquerda, a árvore volta a ficar balanceada.
Rotação Dupla uma para Esquerda outra para Direita: Quando pivô tem mais elementos do lado esquerdo e filho tem mais elementos do lado direito.

Após a inserção do valor 7, a árvore fica desbalanceada. Como o pivô (nó com valor 8) tem mais elementos do lado esquerdo, mas seu filho esquerdo (nó com valor 4) possui mais elementos do lado direito, é preciso primeiro fazer uma rotação à esquerda em torno do filho esquerdo para depois efetuar a rotação para a direita sobre o pivô.
Rotação Dupla uma para Direita outra para Esquerda: Quando pivô tem mais elementos do lado direito e filho tem mais elementos do lado esquerdo.

Após a inserção do valor 11, a árvore fica desbalanceada. Como o pivô (nó com valor 10) tem mais elementos do lado direito, mas seu filho direito (nó com valor 12) possui mais elementos do lado esquerdo, é preciso primeiro fazer uma rotação à direita em torno do filho direito para depois efetuar a rotação para a esquerda sobre o pivô (nó com valor 10).
De forma geral, teríamos o quadro abaixo:

Para ver uma implementação de uma árvore AVL, abra a unit ArvAvl e para um programa que demonstra como usá-la, veja PArvAvl.
A remoção em árvore AVL também pode provocar desbalanceamento, por isso sempre após uma remoção devemos verificar se há necessidade de rotação. A implementação consiste em executar as mesmas rotações acima descritas.